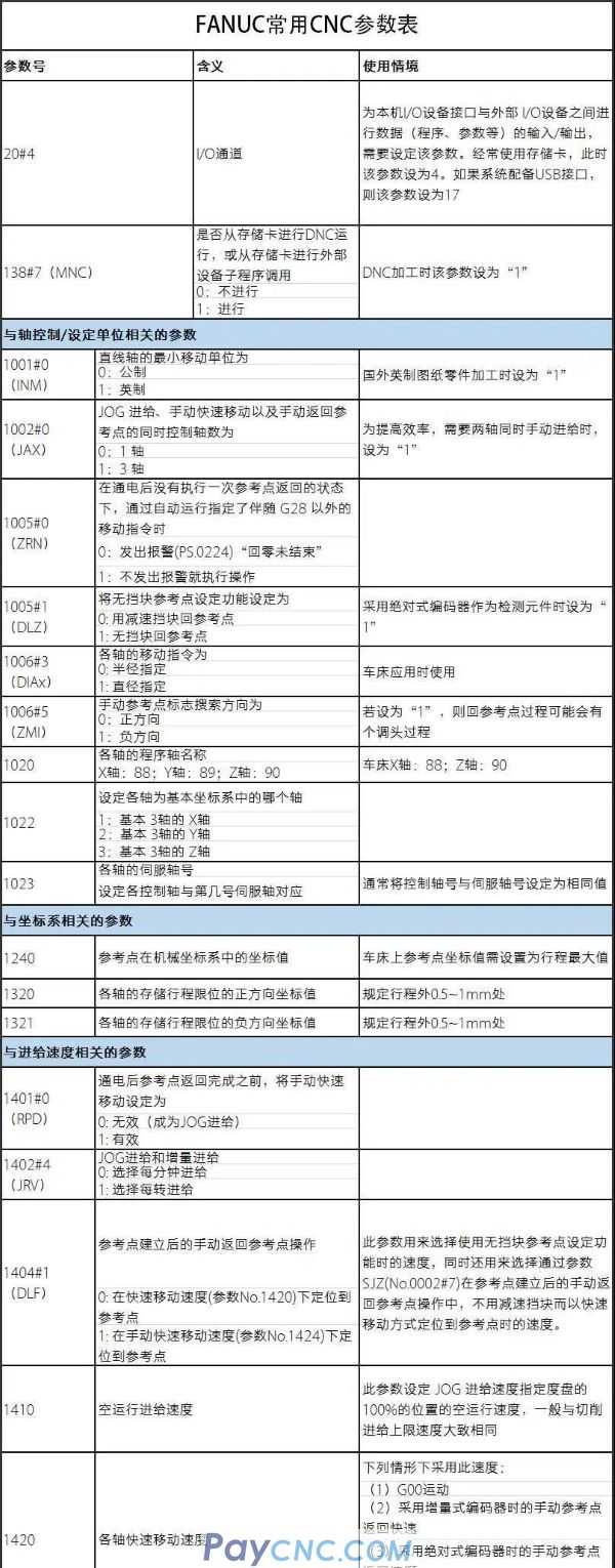
Fanuc CNC common parameters

CNC parameters are the soul of CNC machine tools. The normal use of CNC machine software and hardware functions is "communication" through parameters. The manufacturing accuracy of the machine tool and the accuracy recovery after maintenance also need to be adjusted by parameters. Therefore, if there are no parameters, the CNC machine tool It is equivalent to a pile of scrap iron. If all CNC parameters are lost, the CNC machine tool will be paralyzed.
There are many parameters related to servo control in the numerical control system, and the numerical control systems of different CNC manufacturers have different parameter names, types and functions. The correctness of the parameter setting will directly affect the accuracy and stability of the feed motion. For users with no experience or authority, it is forbidden to adjust these parameters at will, otherwise it will easily cause the CNC machine tool to fail to work normally.
The most commonly used CNC parameters in FANUC system applications are listed below, hoping to help you quickly find the parameters you need.





FANUC company was founded in 1956 in Japan, with the Chinese name FANUC. It is a powerful enterprise in the world of scientific research, design, manufacturing and sales of numerical control systems. It is a typical structure of the FANUC system.
FANUC currently produces F0, F10/F11/F12, F15, F16, F18 series of CNC devices. F00/F100/F110/F120/F150 series are based on F0/F10/F12/F15 with MMC function added, that is, CNC, PMC, MMC trinity CNC.
USD




